上传时间:2024-05-26
近日,乐橙游戏官网生物召开专题会议,深入传达并学习贯彻集团先进表彰暨攀登进阶动员大会上的重要讲话精神。副总经理张祥青、各部门基层管理人员、一线员工及大学生代表约80余人参与会议。

会议集中学习了司相芳董事长在动员大会上的讲话精神,并与实际工作相结合,研究部署各部门后续工作。乐橙游戏官网生物,作为乐橙游戏官网集团深耕现代农业的板块,始终坚持固本培元、守正创新的理念。在传承好集团企业文化,厚植发展底蕴的同时,应把现代化工厂管理理念植入农业项目中,促进工业与农业实现深度融合。应以新理念、新技术引领新发展,坚持以工促农、以城带乡,全面助力推进乡村振兴战略,让“小蘑菇”成为乡村振兴大力量。
为确保会议精神迅速、全面传达到各个层面,乐橙游戏官网生物全体员工将进一步对标对表,深入学习、细致领会、务实行动。党员和管理人员将率先垂范,引领全体员工将思想和行动统一到集团的战略目标上来,激发全体员工追求卓越、勇攀高峰的斗志,为集团的高质量发展贡献智慧和力量。

同时,乐橙游戏官网生物将牢固树立安全发展理念,把安全环保作为公司发展的重点任务。建设“生命至上、人企无伤、恒安荣光、全安久长”为核心的安全文化体系,通过文化引领安全、安全促进稳定、稳定推动发展,持续提升安全管理水平,确保公司长治久安。
在创新方面,乐橙游戏官网生物将激活全员创新的“新引擎”,坚持咬定“创新”不放松,以集团“全员创新月”为契机,开展多项创新活动,如“金点子”、“QC课题”等。广泛对标找差,学习借鉴兄弟单位的优秀经验,将创新理念融入岗位职责,推动岗位创新常态化、长效化。鼓励员工积极参与创新,发挥智慧和创造力,形成企业独特的核心竞争力。
此外,乐橙游戏官网生物还将严格按照集团人才梯队建设管理要求,科学合理地使用人才,筛选出具有培养潜力的重点人才,确保人尽其才、才尽其用。公司将通过选拔、培养、使用等环节,充分激发人才的活力,为公司的高质量发展提供坚实的人才保障。
乐橙游戏官网生物全体员工将以饱满的热情和昂扬的斗志,认真贯彻落实此次大会精神,保持真抓实干的优良作风,迎难而上、敢想敢干、久久为功,为集团公司攀登进阶千亿能级高质量发展企业贡献自己的力量!
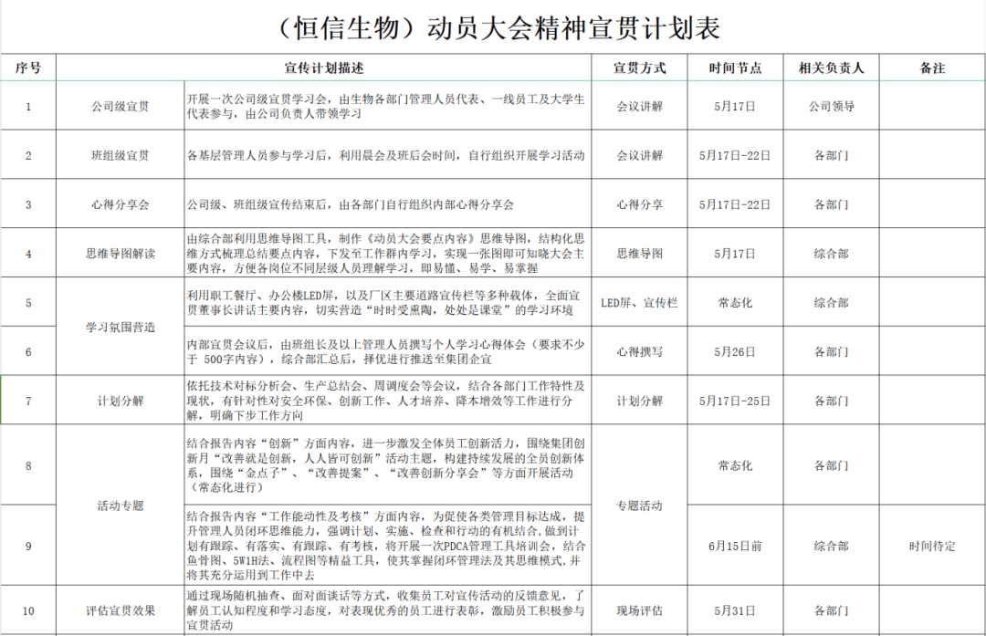
乐橙游戏官网生物宣贯计划如下



服务热线
